南开中学高2026届高三期中时间及范围出炉

  • 所属分类: 高考动态
  • 发布时间: 2025/10/27 0:00:00

重庆南开中学高2026届高三期中时间及范围出炉

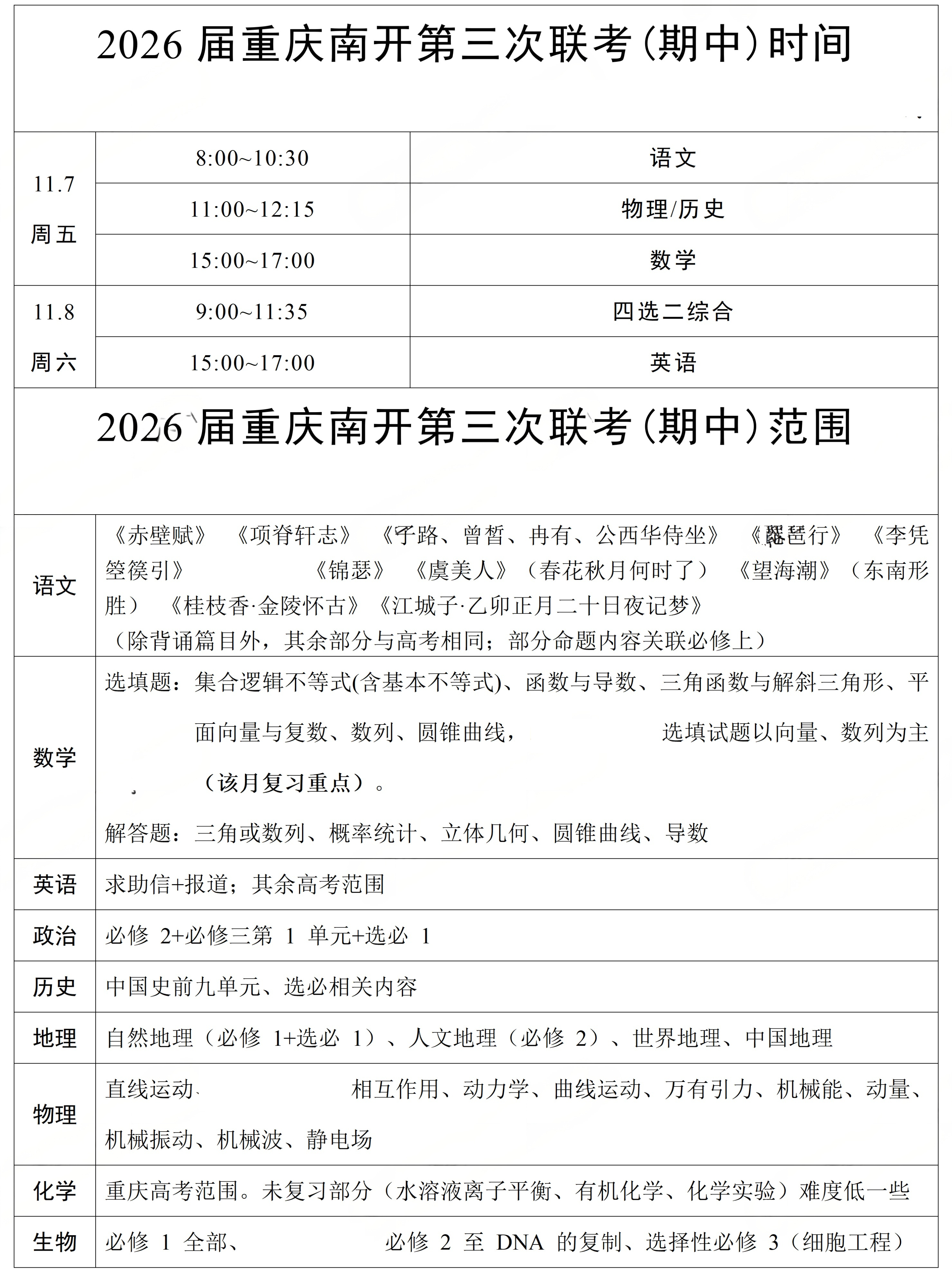
2026届重庆南开中学的第三次联考(期中)在时间安排上高度模拟高考,于周五、六两天内完成所有科目,依次考查语文、物理/历史、数学、四选二综合以及英语。本次考试范围覆盖广泛且重点突出,语文侧重指定古诗文的默写与理解,数学则聚焦于函数、导数、三角、数列及圆锥曲线等核心模块;选考科目如政治、历史、地理等均涉及多个必修与选择性必修单元,而物理、化学、生物则考查了大部分已复习过的主干知识。