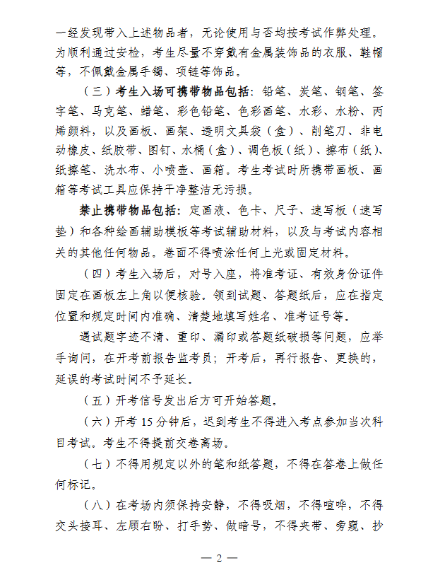
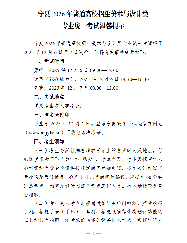
2026年普通高校招生美术与设计类专业统一考试温馨提示
所属分类:
艺术招生
发布时间:
2025/12/2 0:00:00
更多
高考动态
2026年上半年高等教育自学考试考前提醒
2026年普通高校“专升本”考试招生准考证打印即将开始
2026年普通高等学校招生志愿填报与投档录取实施办法
2026年普通高等学校招生志愿填报与投档录取实施办法
2026年各区高三二模考时间确定
更多
院校资讯
北京航空航天大学航空科学与工程学院2022级具有转段资格强基生名单
中国人民大学2026年在京招生亮点与人才培养特色
2026年兰州大学强基计划新增核化工与核燃料工程专业
AI+新媒体激活招生新动能,360教育在线集团走进晋中信息学院交流研讨
中国海洋大学在人工智能赋能二语习得研究领域取得新进展
更多
专业资讯
2026年高考自动化类专业怎么选?
2026年高考医学工科怎么选?
国家留学基金管理委员会与浙江省教育厅签署深化合作框架协议
青岛市人民政府、北京航空航天大学、青岛西海岸新区管理委员会三方共建青岛特色芯片与智能仪器山东省实验室正式启动
2026年中学生数学奥林匹克竞赛内蒙古赛区初赛通知
更多
数据透视
2026年考211大学最低要多少分?2025全国录取分数线汇总
多少分能考上海交通大学?近两年高考录取分数线对比
2024-2025年高考首选历史一分一段表对比分析
2024-2025年高考首选物理一分一段表对比分析
2025年甘肃高考报名人数23.24万人