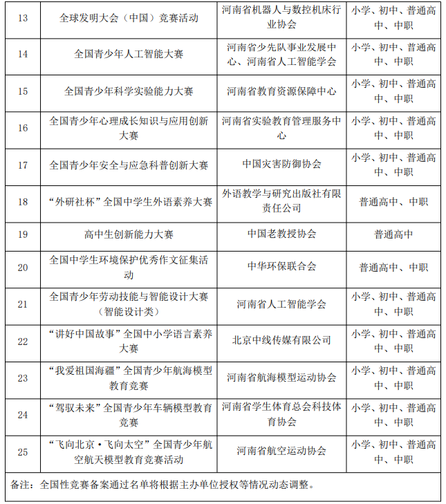
根据《教育部办公厅等四部门关于印发<面向中小学生的全国性竞赛活动管理办法>的通知》和《河南省教育厅等四部门关于印发<河南省面向中小学生的全省性竞赛活动管理办法>的通知》精神,按照《关于启动2026年面向中小学生的全国性竞赛活动在河南省举办分赛区备案受理工作的通告》有关安排,经承办单位(或授权组织实施单位)申请、资格审查、专家审核等程序,拟确定世界机器人大会青少年机器人设计与信息素养大赛(信息素养类)等25项面向中小学生的全国性竞赛活动在河南省举办全省性线下竞赛活动备案通过,各项竞赛活动每年举办不超过1次。现予以公示,公示期为2026年1月22日至1月28日。
公示期内,如有异议,请以书面形式向反映,并提供必要的证明材料及有效联系方式(注明联系人姓名、地址、联系电话)。以单位名义反映的,须加盖单位公章;个人提出异议的,应签署真实姓名。逾期或不按要求提出异议的,不予受理。
联系电话:0371-69691045
电子邮箱:hnsjytjgc@
附件:2026年全国性竞赛活动在河南省备案拟通过名单


河南省教育厅
2026年1月22日